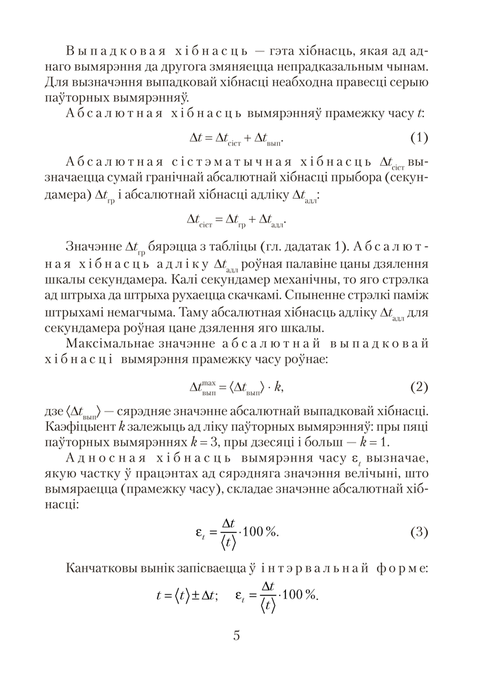
Сшытак для лабараторных работ па фізіцы для 9 класа
- Авторы:Ісачанкава Л. А., Захарэвіч К. В., Сакольскі А. А.
- Предмет: Физика
- Класс: 9 класс
- Группа пособий:Лабораторные и практические работы
- Артикул:23958
Сшытак падрыхтаваны ў адпаведнасці з вучэбнай праграмай і з’яўляецца часткай вучэбна-метадычнага комплексу па фізіцы для 9 класа. У дапаможніку прадстаўлены алгарытмы выканання лабараторных работ, якія прадугледжваюць вымярэнні і вылічэнні фізічных велічынь, уменне рабіць самастойныя вывады, даваць грунтоўныя адказы на кантрольныя пытанні. Выкарыстанне сшытка скарачае і аблягчае працу вучня і настаўніка пры афармленні і праверцы работ, вызваляе час для выканання творчых заданняў. Відэаролікі доследаў даступныя для прагляду на YouTube-канале выдавецтва «Аверсэв».
У сшытку выкарыстаны матэрыялы дзеючага вучэбнага дапаможніка «Фізіка» для 9 класа (аўтары Л. А. Ісачанкава і інш.; пад рэд. А. А. Сакольскага. Мінск: Народная асвета, 2019).
Рэкамендуецца вучням 9 класа ўстаноў агульнай сярэдняй адукацыі.
- Обложка:Вокл. мягкая
- Количество страниц:80
- Формат:60х84 1/16
- ISBN:978-985-19-9027-2
- Номер издания:7-е выданне, перагледжанае
- Возрастная категория:12+
- Год:2025
- Изготовитель:ОДО «Аверсэв», Республика Беларусь, г. Минск, ул. Олешева, д. 1, офис 309
.png)
































