География. Страны и народы. 8 класс. Опорные конспекты, схемы и таблицы
- Авторы:Кольмакова Е. Г., Пикулик В. В.
- Предмет: География
- Класс: 8 класс
- Группа пособий:Опорные конспекты, памятки
- Артикул:24443
Рекомендовано Научно-методическим учреждением «Национальный институт образования» Министерства образования Республики Беларусь (ссылка на документ)
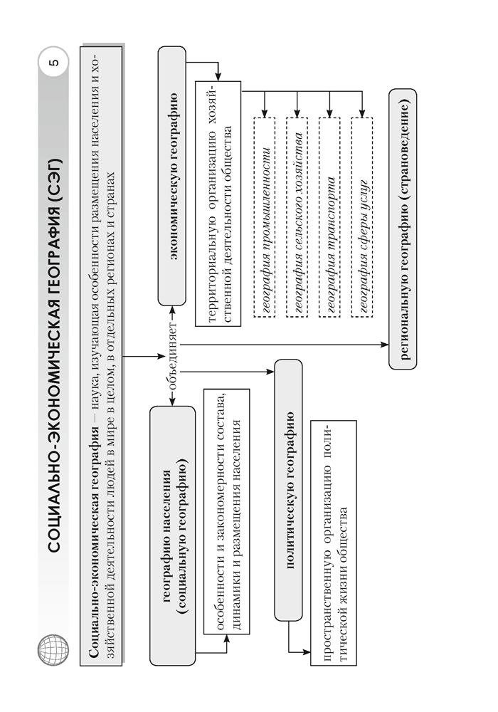
В пособии представлены опорные конспекты, схемы и таблицы, систематизирующие учебный материал по географии в 8 классе. Они составлены в соответствии с учебным пособием «География. Страны и народы» авторов П. С. Лопуха и др. Опорные конспекты облегчат восприятие новой информации, визуализируют причинно-следственные связи, упростят запоминание статистических данных и терминов. С помощью пособия учителя смогут отобрать наиболее важный учебный материал для проведения уроков. Издание может быть также полезно учащимся при подготовке к урокам и выполнении заданий рабочей тетради.
Статистическая информация приводится по данным за 2019—2020 гг.
Адресуется учителям учреждений общего среднего образования.
- Обложка:Обл. мягкая
- Количество страниц:96
- Формат:60х84 1/16
- ISBN:978-985-19-8525-4
- Номер издания:4-е издание
- Возрастная категория:12+
- Год:2025
- Изготовитель:ОДО «Аверсэв», Республика Беларусь, г. Минск, ул. Олешева, д. 1, офис 309
.png)
































